MOTOROLA, INC.
VANGUARD 300
Card Type |
Frame relay adapter, Ethernet router |
Processor |
Motorola 68360 |
Processor Speed |
Unidentified |
Chip Set |
Unidentified |
Maximum Onboard Memory |
8MB DRAM/2MB Flash RAM |
I/O Options |
Serial ports (3) |
Network Transfer Rate |
10Mbps |
DSU Transfer Rate |
56Kbps |
ISDN Transfer Rate |
64Kbps x 2 |
DSU Protocol |
DDS |
ISDN Protocol |
Unidentified |
Switch Type |
Unidentified |
Data Bus |
External |
Topology |
Linear Bus/Star |
Wiring Type |
Unshielded twisted pair AUI transceiver via DB-15 port |
Boot ROM |
Not available |
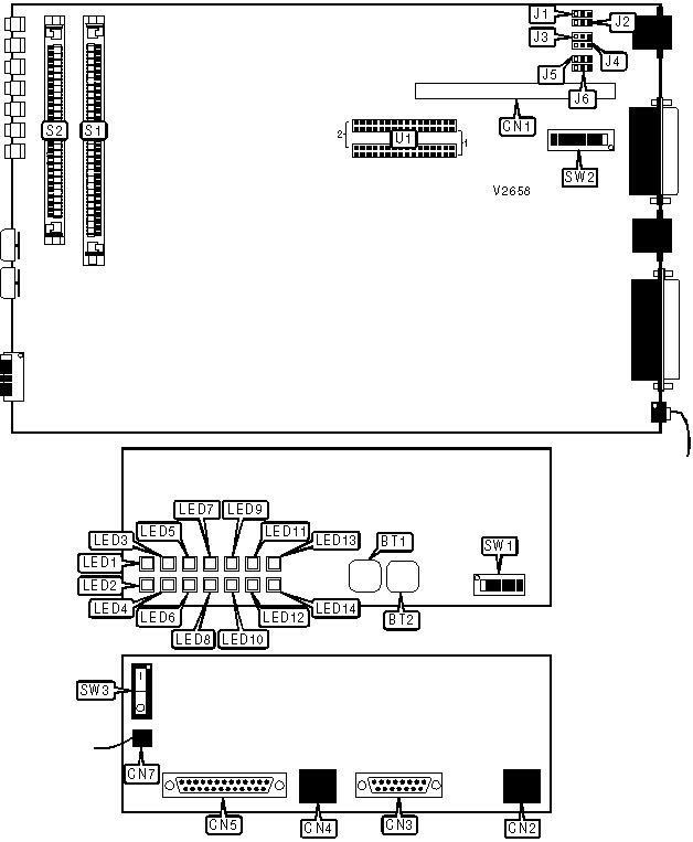
CONNECTIONS | |||
Function |
Label |
Function |
Label |
Reset button |
BT1 |
DECconnect MMJ connector or ISDN connector (port 4) |
CN4 |
Lamp test button |
BT2 |
V.24 serial port (port 3) |
CN5 |
Header for daughtercard |
CN1 |
V.11, V.24, V.35, or V.36 serial port (port 2) |
CN6 |
Unshielded twisted pair connector |
CN2 |
120VAC power |
CN7 |
AUI transceiver via DB-15 port |
CN3 |
Power switch |
SW3 |
Note:When LED4 is on, press the lamp test button to reset it. Port 1 is the daughterboard. |
USER CONFIGURABLE SETTINGS | |||
Setting |
Label |
Position | |
» |
Port 2 pin 22 used for ring indicator |
SW1/1 |
Off |
Port 2 pin 22 used to enter test mode in DCE mode, ring indicator in DTE mode |
SW1/1 |
On | |
» |
Port 2 pin 25 used for test mode indicator |
SW1/2 |
Off |
Port 2 pin 25 used for test mode indicator for DCE mode, busy out for DTE mode |
SW1/2 |
On | |
» |
Port 3 pin 22 used for ring indicator |
SW1/3 |
Off |
Port 3 pin 22 used to enter test mode in DCE mode, ring indicator in DTE mode |
SW1/3 |
On | |
» |
Port 3 is normal serial port |
SW1/4 |
Off |
Port 3 is the PAD port (forces serial configuration to 9600bps, no parity, 8 data bits, 1 stop bit) |
SW1/4 |
On | |
» |
Factory configured - do not alter |
SW1/5 |
Off |
» |
Normal operation |
SW1/6 |
Off |
Reset entire configuration to factory defaults |
SW1/6 |
On | |
Note:To use SW1/6, power up the adapter, turn SW1/6 on, press the reset button, and turn SW1/9 back off again. |
CABLE TYPE | |||
Setting |
J1 |
J2 |
J3 |
Unshielded twisted pair |
Pins 1 & 2 closed |
Pins 1 & 2 closed |
Pins 1 & 2 closed |
AUI transceiver via DB-15 port |
Pins 2 & 3 closed |
Pins 2 & 3 closed |
Pins 2 & 3 closed |
CABLE TYPE (CON’T) | |||
Setting |
J4 |
J5 |
J6 |
Unshielded twisted pair |
Pins 1 & 2 closed |
Pins 1 & 2 closed |
Pins 1 & 2 closed |
AUI transceiver via DB-15 port |
Pins 2 & 3 closed |
Pins 2 & 3 closed |
Pins 2 & 3 closed |
DRAM | ||
Setting |
On Board |
S1 |
4MB |
4MB |
None |
8MB |
4MB |
(1) 4MB x 9 |
PORT 2 TYPE | ||||||
Setting |
SW2/1 |
SW2/2 |
SW2/3 |
SW2/4 |
SW2/5 |
SW2/6 |
V.11 DTE |
Off |
Off |
Off |
Off |
Off |
On |
V.11 DCE |
Off |
Off |
Off |
Off |
Off |
On |
V.24 DTE |
On |
On |
On |
On |
On |
Off |
V.24 DCE |
On |
On |
On |
On |
On |
Off |
V.35 DTE |
Off |
Off |
Off |
Off |
Off |
On |
V.35 DCE |
Off |
Off |
Off |
Off |
Off |
On |
V.36 DTE |
Off |
Off |
Off |
Off |
Off |
On |
V.36 DCE |
Off |
Off |
Off |
Off |
Off |
On |
DSU |
Off |
Off |
Off |
Off |
Off |
On |
PORT 2 TYPE (CON’T) | |||
Setting |
SW2/7 |
SW2/8 |
U1 |
V.11 DTE |
On |
On |
V.11 module in position 1 |
V.11 DCE |
On |
On |
V.11 module in position 2 |
V.24 DTE |
Off |
Off |
V.24 module in position 1 |
V.24 DCE |
Off |
Off |
V.24 module in position 2 |
V.35 DTE |
On |
On |
V.35 module in position 1 |
V.35 DCE |
On |
On |
V.35 module in position 2 |
V.36 DTE |
On |
On |
V.36 module in position 1 |
V.36 DCE |
On |
On |
V.36 module in position 2 |
DSU |
On |
On |
DSU module in position 1 |
DIAGNOSTIC LED(S) (RESET AND POWER-UP) | ||
LED1 |
LED3 |
Condition |
Blinking |
Off |
Adapter is loading software into DRAM from flash RAM |
Off |
Blinking |
Adapter is performing self-test |
Off |
Off |
Adapter is initializing configuration |
On |
Off |
Adapter is ready |
Off |
On |
Self-test failed |
Note:On reset or power-up, the LEDs should go through, in order, the first four actions shown above. If the adapter proceeds immediately to the fourth action, the code in the firmware is invalid. |
DIAGNOSTIC LED(S) | |||
LED |
Color |
Status |
Condition |
LED1 |
Green |
On |
Software is running |
LED1 |
Green |
Off |
Software not running |
LED1 |
Green |
Blinking |
Software is downloading or card is booting |
LED2 |
Green |
On |
Power is on |
LED2 |
Green |
Off |
Power is off |
LED3 |
Red |
On |
Test failed |
LED3 |
Red |
Off |
No test in progress or test passed |
LED3 |
Red |
Blinking |
Test in progress |
LED4 |
Red |
On |
Processor did not reset timer in set time |
LED4 |
Red |
Off |
Normal operation |
LED5 |
Yellow |
On |
Card is transmitting MARK signal to port 1 |
LED5 |
Yellow |
Off |
Card is transmitting SPACE signal to port 1 |
LED6 |
Yellow |
On |
Card is receiving MARK signal from port 1 |
LED6 |
Yellow |
Off |
Card is receiving SPACE signal from port 1 |
LED7 |
Yellow |
On |
Card is transmitting MARK signal to port 2 |
LED7 |
Yellow |
Off |
Card is transmitting SPACE signal to port 2 |
LED8 |
Yellow |
On |
Card is receiving MARK signal from port 2 |
LED8 |
Yellow |
Off |
Card is receiving SPACE signal from port 2 |
LED9 |
Yellow |
On |
Card is transmitting MARK signal to port 3 |
LED9 |
Yellow |
Off |
Card is transmitting SPACE signal to port 3 |
LED10 |
Yellow |
On |
Card is receiving MARK signal from port 3 |
LED10 |
Yellow |
Off |
Card is receiving SPACE signal from port 3 |
LED11 |
Yellow |
On |
Card is transmitting MARK signal to port 4 |
LED11 |
Yellow |
Off |
Card is transmitting SPACE signal to port 4 |
LED12 |
Yellow |
On |
Card is receiving MARK signal from port 4 |
LED12 |
Yellow |
Off |
Card is receiving SPACE signal from port 4 |
LED13 |
Yellow |
On |
Card is transmitting MARK signal to network |
LED13 |
Yellow |
Off |
Card is transmitting SPACE signal to network |
LED14 |
Yellow |
On |
Card is receiving MARK signal from network |
LED14 |
Yellow |
Off |
Card is receiving SPACE signal from network |
Card Type |
Serial |
I/O Options |
Serial port |
CONNECTIONS | |||
Function |
Label |
Function |
Label |
V.11 V.24, V.35, V.36, or DSU port |
CN1 |
Header to main board (on both front and back of card) |
CN2B |
USER CONFIGURABLE SETTINGS | |||
Setting |
Label |
Position | |
» |
Pin 22 used for ring indicator |
P22 |
Pins 2 & 3 closed |
Pin 22 used to enter test mode in DCE mode, ring indicator in DTE mode |
P22 |
Pins 1 & 2 closed | |
» |
Pin 25 used for test mode indicator |
P25 |
Pins 1 & 2 closed |
Pin 25 used for test mode indicator for DCE mode, busy out for DTE mode |
P25 |
Pins 2 & 3 closed |
SERIAL PORT TYPE | ||||||
Setting |
SW1/1 |
SW1/2 |
SW1/3 |
SW1/4 |
SW1/5 |
SW1/6 |
V.11 DTE |
Off |
Off |
Off |
Off |
Off |
On |
V.11 DCE |
Off |
Off |
Off |
Off |
Off |
On |
V.24 DTE |
On |
On |
On |
On |
On |
Off |
V.24 DCE |
On |
On |
On |
On |
On |
Off |
V.35 DTE |
Off |
Off |
Off |
Off |
Off |
On |
V.35 DCE |
Off |
Off |
Off |
Off |
Off |
On |
V.36 DTE |
Off |
Off |
Off |
Off |
Off |
On |
V.36 DCE |
Off |
Off |
Off |
Off |
Off |
On |
DSU |
Off |
Off |
Off |
Off |
Off |
On |
SERIAL PORT TYPE (CON’T) | |||
Setting |
SW1/7 |
SW1/8 |
U1 |
V.11 DTE |
On |
On |
V.11 module in position 1 |
V.11 DCE |
On |
On |
V.11 module in position 2 |
V.24 DTE |
Off |
Off |
V.24 module in position 1 |
V.24 DCE |
Off |
Off |
V.24 module in position 2 |
V.35 DTE |
On |
On |
V.35 module in position 1 |
V.35 DCE |
On |
On |
V.35 module in position 2 |
V.36 DTE |
On |
On |
V.36 module in position 1 |
V.36 DCE |
On |
On |
V.36 module in position 2 |
DSU |
On |
On |
DSU module in position 1 |
Card Type |
ISDN TA |
ISDN Transfer Rate |
64Kbps x 2 |
ISDN Protocol |
Unidentified |
Switch Type |
Unidentified |
CONNECTIONS | |||
Function |
Label |
Function |
Label |
Line in/out |
CN1 |
Line in/out |
CN3 |
Header to main board (on both front and back of card) |
CN2B | ||
Note:Two connectors are provided so the user can daisy-chain devices on the S/T bus. |
USER CONFIGURABLE SETTINGS | |||
Setting |
Label |
Position | |
» |
S/T bus not terminated |
SW1 |
Off |
S/T bus terminated |
SW1 |
On |
Card Type |
ISDN TA |
ISDN Transfer Rate |
64Kbps x 2 |
ISDN Protocol |
Unidentified |
Switch Type |
Unidentified |
CONNECTIONS | |||
Function |
Label |
Function |
Label |
Line out |
CN1 |
Header to main board (on both front and back of card) |
CN2B |
VANGUARD 300 (DSU DAUGHTERCARD)
Card Type |
DDS DSU |
DSU Transfer Rate |
56Kbps |
Modulation Protocol |
Unidentified |
CONNECTIONS | |||
Function |
Label |
Function |
Label |
Line out |
CN1 |
Header to main board (on both front and back of card) |
CN2B |