IBM CORPORATION
PS/2 MODEL 50 TYPE 2
Processor |
80286 |
Processor Speed |
10MHz |
Chip Set |
None |
Max. Onboard DRAM |
1MB |
Cache |
None |
BIOS |
IBM |
Dimensions |
355mm x 304mm |
I/O Options |
Serial port, parallel port, pointing device connector, MCA video card slot,video port, hard drive interface slot, floppy drive interface slot |
NPU Options |
80287 |
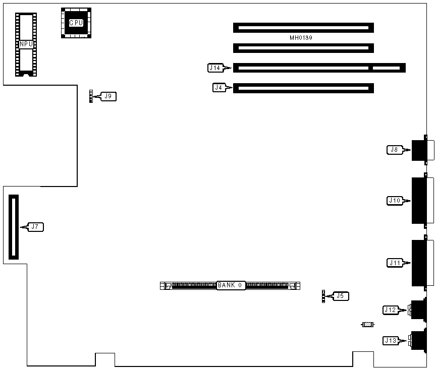
CONNECTIONS | |||
Purpose |
Location |
Purpose |
Location |
Hard drive interface slot |
J4 |
Serial port |
J10 |
Chassis fan power |
J5 |
Parallel port |
J11 |
Floppy drive interface slot |
J7 |
Pointing device |
J12 |
Display |
J8 |
Keyboard |
J13 |
Battery/speaker |
J9 |
MCA video card slot |
J14 |
DRAM CONFIGURATION | |
Size |
Bank 0 |
1MB |
(1) 1M x 36 |
Note:Onboard memory does not have to be installed in order to used memory expansion cards. |